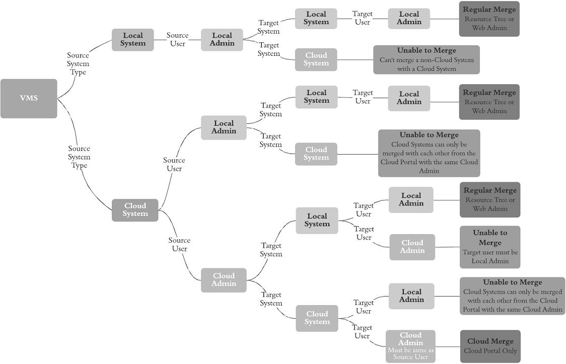
同じタイプの2つのシステム同士を、もしくはローカルシステムをクラウドシステムに統合することができます。これは、システム A に複数のサーバーがあり、それらすべてをシステム B に結合したい場合や、リモートサーバーを現在のシステムに結合したい場合に便利です。同じサーバー ID を含むシステム同士は統合できません。これは、一意の識別子を削除せずに SK VMS システムファイルを別のサーバーにコピーした場合に発生します。
重要: ローカルシステムのサーバーをクラウドシステムに統合することはできますが、その逆はできません。
同一のクラウドオーナーをもつクラウドシステム同士は統合することができます。クラウドポータルでクラウドオーナーとしてログインした場合のみ、クラウドシステム同士の統合を開始できます。
2つのシステムを統合する際のオプションについては、下図をご参照ください。

ローカルシステムの統合
デスクトップクライアント
1.SK VMS クライアントを起動し、システム A の任意のサーバーに接続してください。
2.リソースパネルのシステム名を右クリックし、コンテキストメニューから [システムの統合] を選択してください。
3.[システムの統合] ダイアログで、統合するサーバーの URL (システム B 内の任意のサーバー、またはリモートサーバー) をサーバー URLフィールドに入力してください。ローカルネットワーク内のシステムの場合は、ドロップダウンメニューを使用して検索できます。リモートサーバーの場合は、https://<ip>:<port> の形式で入力してください。
•<ip> – リモートサーバーの IP アドレス (現在のシステム内のサーバーからこのリモートサーバーに接続できる必要があります)
•<port> – リモートサーバーのネットワークポート (デフォルトは7001)
4.システム B (またはリモートサーバー) のパスワードを入力し、「チェック」をクリックしてください。
5.統合のベースとするシステムを選択してください:
•システム A – システム B がシステム A に統合されます。
•システム B – システム A がシステム B に統合されます。
6.「<システム名> と統合」をクリックしてください。
Web Admin
1.Webブラウザを開き、次のアドレスを入力してください: https://<ip>:<port>
•<ip> – サーバーの IP アドレス
•<port> – サーバーのネットワークポート (デフォルトは7001)
2.admin ユーザーでログインしてください。
3.[設定 > システム管理 > 全般] に移動し、「別のシステムと統合」をクリックしてください。
4.ドロップダウンからシステムを選択するか、対象システムの URL (<server_ip>:<server_port>) を入力して「次へ」をクリックしてください。
5.対象システムの admin パスワードを入力し、「次へ」をクリックしてください。
6.システム名や管理者パスワード等の設定をどちらのシステムから引き継ぐか選択し、「次へ」をクリックしてください。
7.「システム統合」をクリックしてください。
重要: SK VMS は、システムを統合する前にシステムデータベースのバックアップを自動的に作成します (「システムデータベースのバックアップと復元」参照)。
クラウドシステムの統合
1.SK Cloud を開いてください。
2.統合を開始したいシステムをクリックしてください。そのシステムのページに移動します。
3.「別のシステムと統合」をクリックしてください。
4.ドロップダウンメニューから統合相手システムを選択し、「次へ」をクリックしてください。
5.システム名や管理者パスワード等の設定をどちらのシステムから引き継ぐか選択し、「次へ」をクリックしてください。
6.「システム統合」をクリックしてください。パスワード入力指示があった場合は、新しく開いた画面で入力してください。
パスワード入力画面は、ブラウザ標準のポップアップブロッカーで制限される場合があります。その場合はブロックされたURLを手動で開くか、サイト全体のポップアップを許可してください。
デスクトップクライアントおよび Web Admin
ページ上部の『ローカルシステムの統合』をご参照ください。